惠州市鑫慧城投资有限公司
Huizhou Xinhuicheng Investment Co.,Ltd

  • 首页
  • |
  • 党建动态
    • 新闻资讯
  • |
  • 招标采购
    • 招标公告
    • 中标公告
    • 采购公告
  • |
  • 业务领域
    • 工程项目咨询服务
    • 基建业务
    • 资产运营
    • 供应链管理
    • 能源管理
    • 人力资源管理
  • |
  • 人才招聘
    • 人才招聘
    • 联系我们
  • |
  • 关于我们

热门搜索

请输入关键词

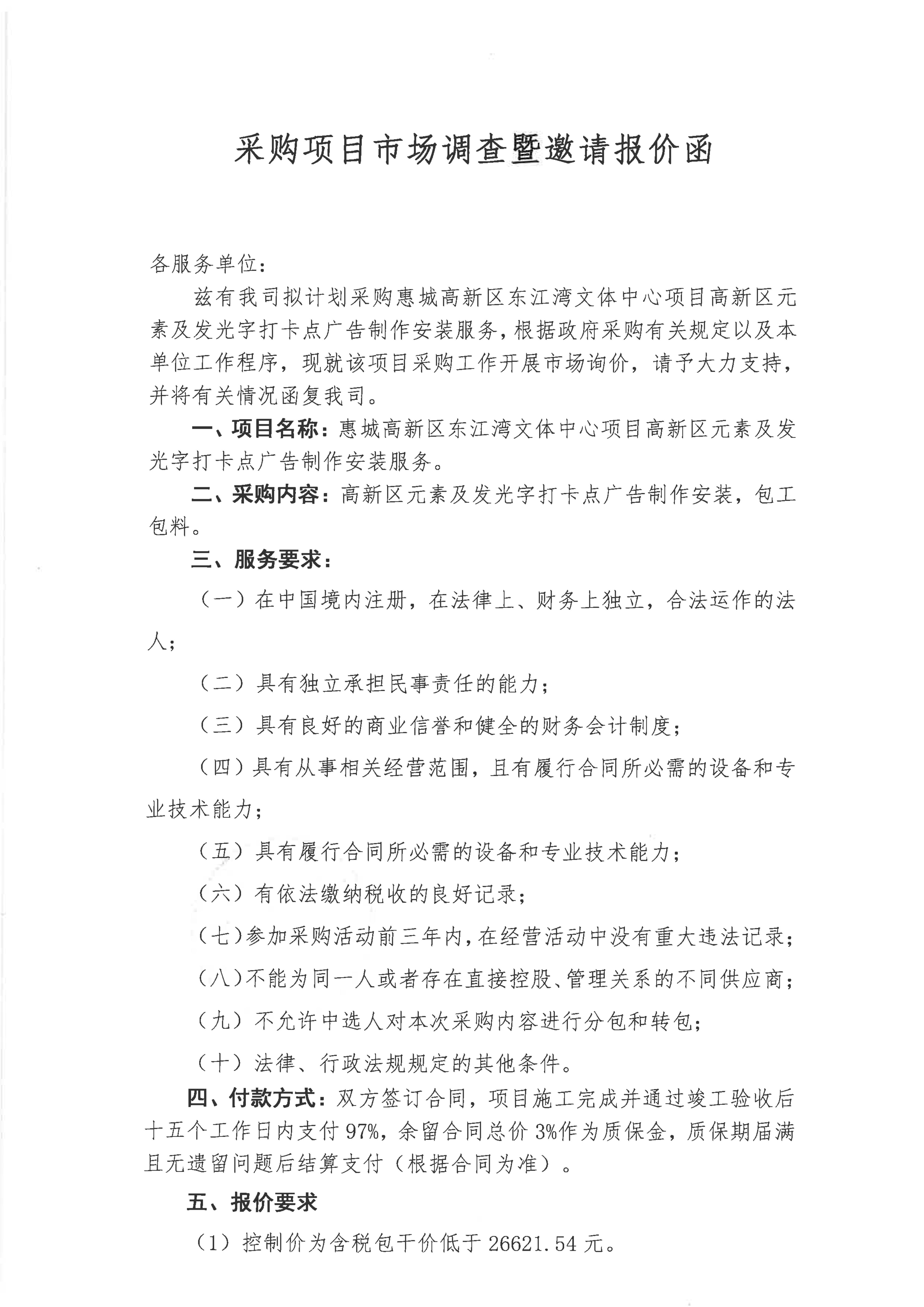
采购项目市场调查暨邀请报价函-惠城高新区东江湾文体中心项目高新区元素及发光字打卡点广告制作安装服务

2025-11-27 11:47

采购项目市场调查暨邀请报价函_01.jpg采购项目市场调查暨邀请报价函_02.jpg广告方案.jpg

附件下载(2):
  • 附件:邀请报价函回函.docx
  • 文体中心广告工程量清单 .xls
分享
微信
新浪微博
QQ
QQ空间
豆瓣网
百度贴吧
新闻资讯招标招标采购采购招标中标采购
上一篇 广东省惠州市惠城高新技术产业开发区荔枝城保障性租赁住房项目-桩基工程、基坑支护分包工程 中标公告
下一篇 广东省惠州市惠城高新技术产业开发区荔枝城保障性租赁住房项目-桩基工程、基坑支护分包工程 评标结果公示
党建动态
新闻资讯
招标采购
招标
中标
采购
业务领域

工程项目咨询服务

基建业务

资产运营

供应链管理

能源管理

人力资源服务

人力资源
人才招聘
联系我们
关于我们
联系电话:
0752-2811358

©2024 惠州市鑫慧城投资有限公司 版权所有

管理登录粤ICP备2024335856号