惠州市鑫慧城投资有限公司
Huizhou Xinhuicheng Investment Co.,Ltd

  • 首页
  • |
  • 党建动态
    • 新闻资讯
  • |
  • 招标采购
    • 招标公告
    • 中标公告
    • 采购公告
  • |
  • 业务领域
    • 工程项目咨询服务
    • 基建业务
    • 资产运营
    • 供应链管理
    • 能源管理
    • 人力资源管理
  • |
  • 人才招聘
    • 人才招聘
    • 联系我们
  • |
  • 关于我们

热门搜索

请输入关键词

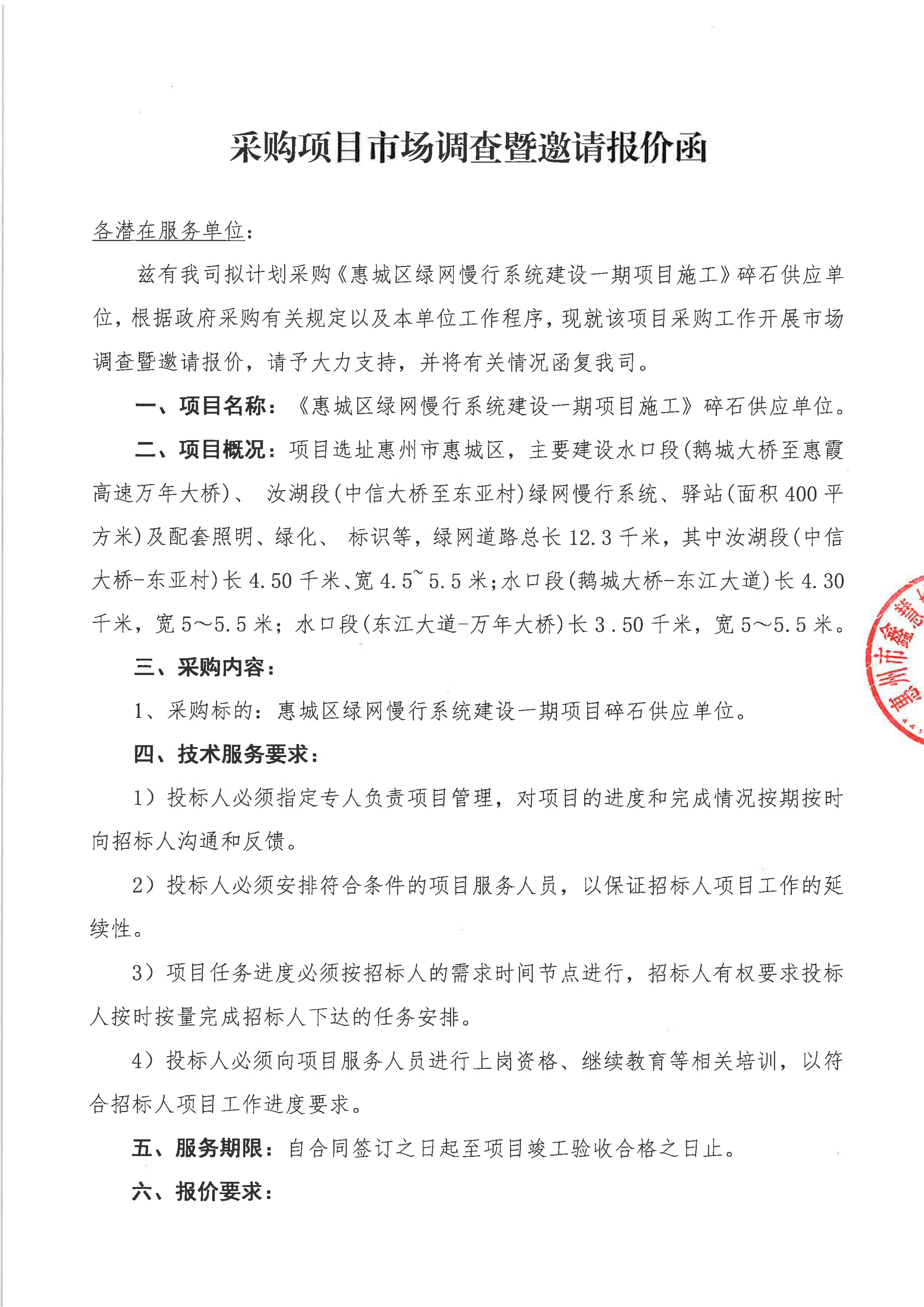
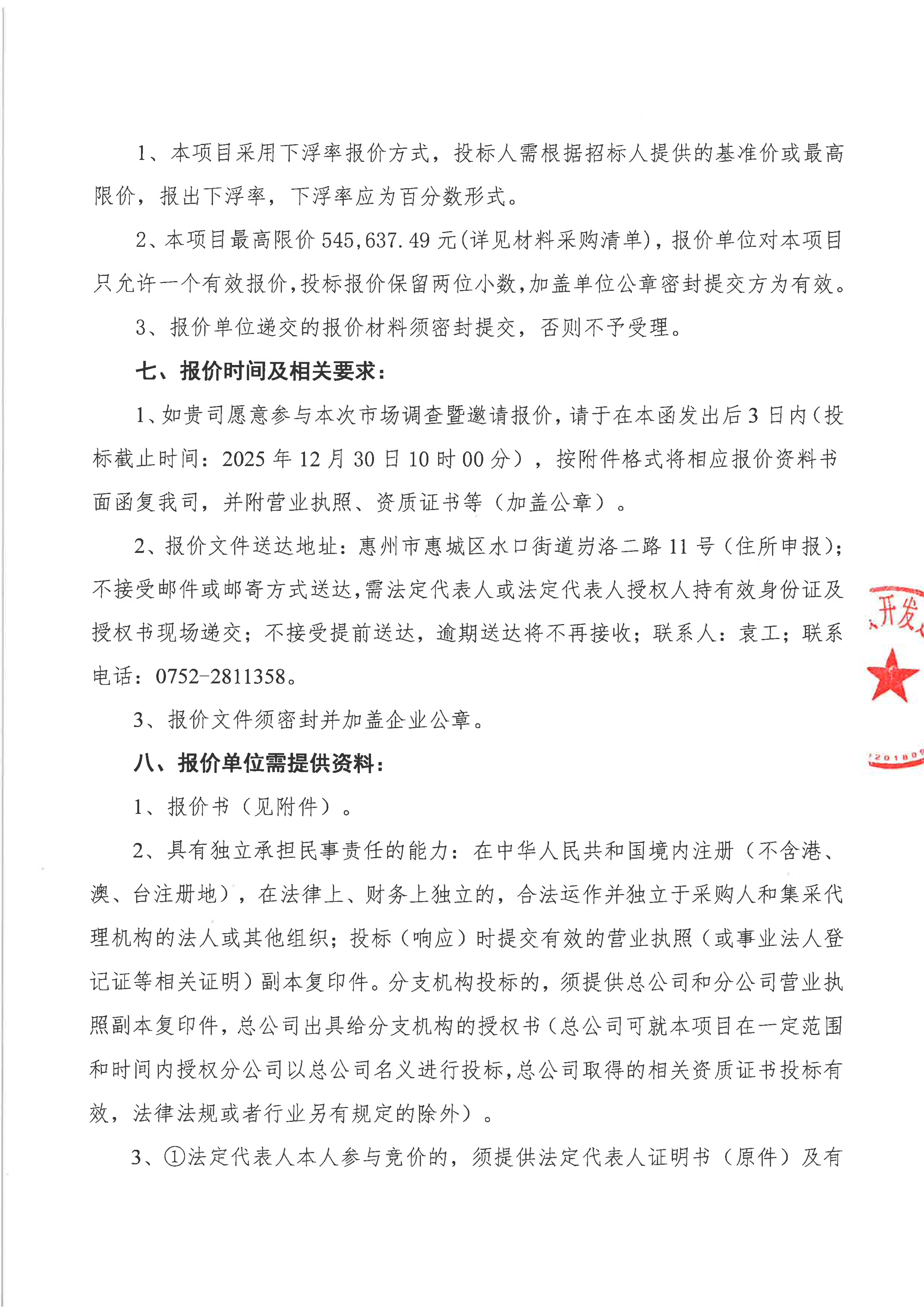
采购项目市场调查暨邀请报价函-《惠城区绿网慢行系统建设一期项目施工》碎石供应单位

2025-12-26 11:16

碎石采购邀请报价函_01.png碎石采购邀请报价函_02.png碎石采购邀请报价函_03.png

附件下载(2):
  • 附件1:报价书.doc
  • 附件2:材料采购清单.xlsx
分享
微信
新浪微博
QQ
QQ空间
豆瓣网
百度贴吧
新闻资讯企业新闻招标采购采购招标中标采购
上一篇 招租结果公示(惠城高新区JD-105-35局部地块(北部))
下一篇 采购项目市场调查暨邀请报价函-《惠城区绿网慢行系统建设一期项目施工》花岗岩、水泥 材料供应单位
党建动态
新闻资讯
招标采购
招标
中标
采购
业务领域

工程项目咨询服务

基建业务

资产运营

供应链管理

能源管理

人力资源服务

人力资源
人才招聘
联系我们
关于我们
联系电话:
0752-2811358

©2024 惠州市鑫慧城投资有限公司 版权所有

管理登录粤ICP备2024335856号